福岡市成年後見制度利用支援事業実施要綱にかかる後見人等報酬の助成を調べてみた。
生活保護受給者で福岡市が審判請求(市町村長申立)を行った要支援者は後見人の報酬は助成されます。
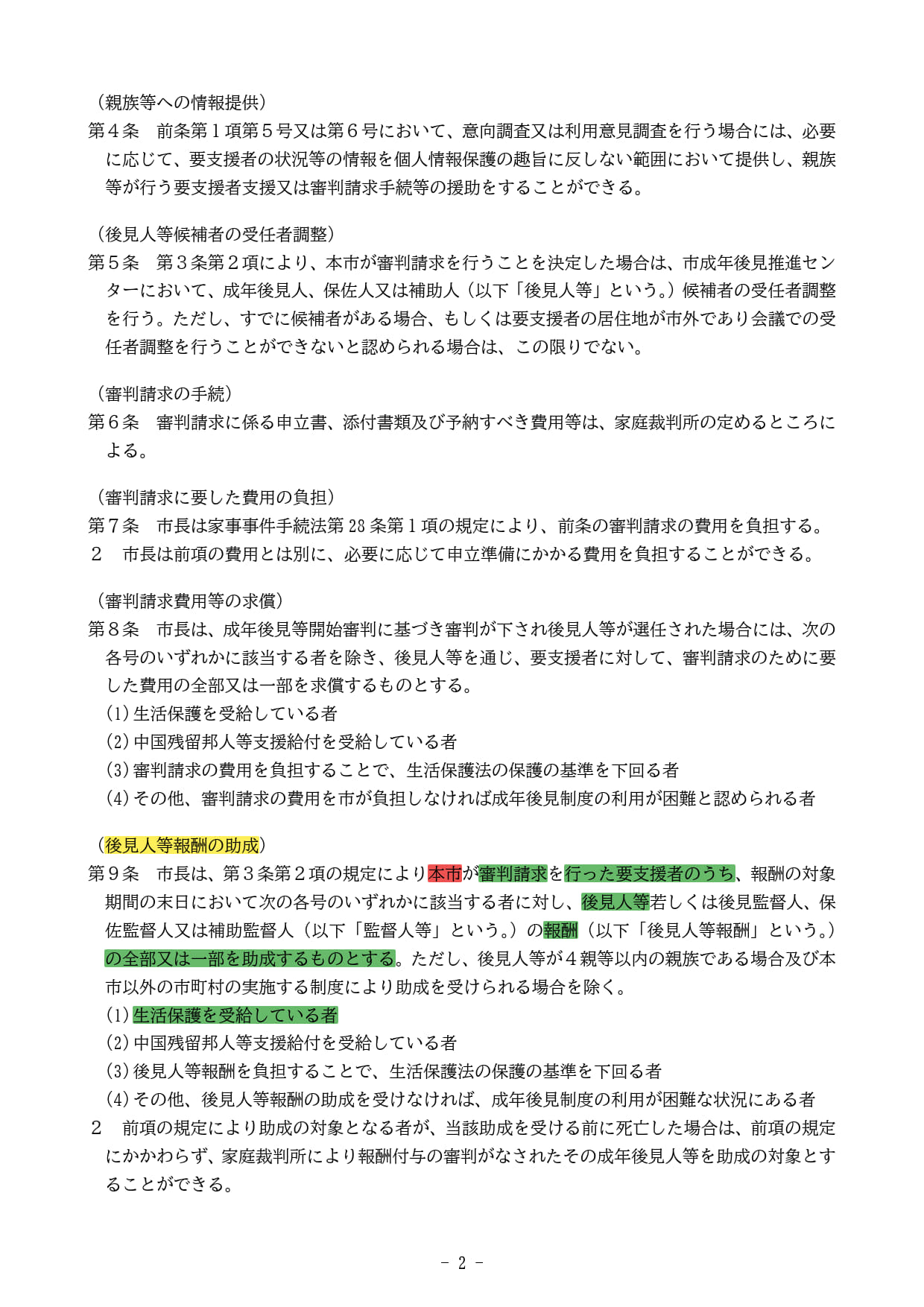
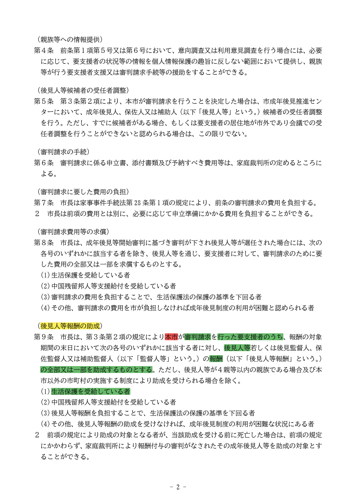
(後見人等報酬の助成)
第9条 市長は、第3条第2項の規定により本市が審判請求を行った要支援者のうち、報酬の対象期間の末日において次の各号のいずれかに該当する者に対し、後見人等若しくは後見監督人、保佐監督人又は補助監督人(以下「監督人等」という。)の報酬(以下「後見人等報酬」という。)の全部又は一部を助成するものとする。ただし、後見人等が4親等以内の親族である場合及び本市以外の市町村の実施する制度により助成を受けられる場合を除く。
(1) 生活保護を受給している者
では、市長以外の者が審判請求を行った要支援者の場合、後見人の報酬は助成されるのでしょうか?本人や親族が申立する場合が考えられます。
(後見人等報酬の助成の準用)
第 10 条 前条の規定は、市長以外の者(他の市町村長を除く)が審判請求を行った要支援者で、次の各号のいずれかに該当し、かつ後見人等(当該被後見人等の配偶者及び四親等内の親族である場合を除く)の報酬の捻出が困難と認められる者について準用する。
(1) 本市の区域内に住所を有する者。ただし他の市町村の措置の被実施者等を除く。
「市長以外の者(他の市町村長を除く)が審判請求を行った要支援者で、」との文言があることから福岡市に住所を有する者であれば後見人の報酬は助成されることがわかります。では、いつから助成されるのか?本則の末尾に附則があります。
附 則
1 この要綱は、令和4年6月1日から施行する。ただし第9条第3項の規定は、令和5年4月1日から施行する。
2 第 10 条の規定による助成対象期間は、令和4年4月1日以降に報酬付与審判を受けた報酬のうち、令和4年4月1日以降の職務に係る報酬により算定するものとする。
つまり、当該要綱は令和4年6月1日から施行され、本人や親族が審判請求を行った場合、後見人の報酬助成は、令和4年4月1日以降に報酬付与審判を受けた報酬のうち、令和4年4月1日以降の職務に係る報酬により算定するものに適用されることがわかりました。以前は市長が審判請求を行った場合に限られていましたが、令和4年6月1日から本人や親族が審判請求を行った場合にも報酬の助成を受けることができるようになりました。積極的に当該制度を活用しましょう。
福岡市成年後見制度利用支援事業実施要綱

